

Renesas ISL6420IAZ
Manufacturer No:
ISL6420IAZ
Manufacturer:
Package:
SSOP
Description:
20 Terminals 20-Pin DC to DC converter IC SWITCHING CONTROLLER 1 Outputs 1.4MHz
Quantity:
Delivery:




Payment:







In Stock :Available
Price not displayed? Please send an RFQ, and we will respond immediately.
ISL6420IAZ information
Renesas ISL6420IAZ technical specifications, attributes, parameters and parts with similar specifications to Renesas ISL6420IAZ.
- Type
- Parameter
- Mount
- Surface Mount
- Package / Case
- SSOP
- Number of Pins
- 20
- Weight
- 241.197743mg
- Published
- 2004
- JESD-609 Code
- e3
- Pbfree Code
- yes
- Part Status
- Active
- Moisture Sensitivity Level (MSL)
- 3 (168 Hours)
- Number of Terminations
- 20
- ECCN Code
- EAR99
- Terminal Finish
- Matte Tin (Sn) - annealed
- Max Operating Temperature
- 85°C
- Min Operating Temperature
- -40°C
- Subcategory
- Switching Regulator or Controllers
- Terminal Position
- DUAL
- Terminal Form
- GULL WING
- Peak Reflow Temperature (Cel)
- 260
- Number of Functions
- 1
- Terminal Pitch
- 0.635mm
- Time@Peak Reflow Temperature-Max (s)
- 30
- Pin Count
- 20
- Number of Outputs
- 1
- Qualification Status
- Not Qualified
- Input Voltage-Nom
- 12V
- Temperature Grade
- INDUSTRIAL
- Analog IC - Other Type
- SWITCHING CONTROLLER
- Current - Output
- 20A
- Quiescent Current
- 2mA
- Frequency (Max)
- 1.4MHz
- Voltage - Output
- 15.5V
- Input Voltage (Min)
- 4.5V
- Control Mode
- VOLTAGE-MODE
- Frequency - Switching
- 1.4MHz
- Control Technique
- PULSE WIDTH MODULATION
- Switcher Configuration
- PUSH-PULL
- Max Duty Cycle
- 96 %
- Duty Cycle (Max)
- 100 %
- Height
- 1.5mm
- Length
- 8.74mm
- Width
- 3.98mm
- RoHS Status
- RoHS Compliant
- Lead Free
- Lead Free
Download datasheets and manufacturer documentation for Renesas ISL6420IAZ.
Datasheets:
ISL6420IAZ Overview
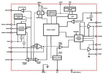
Capsuled in the SSOP package, the switching controller suits most application needs. The dc motor controller is adquate to generate for 1 outputs. This switching controller can switch at 1.4MHz. The switch converters are connected to a SWITCHING CONTROLLER analog IC. Terminal (s) of the switching converters are designed at the DUAL position. 20 terminations with a variety of function. To name a few of the control techniques these dc dc converter ics adapt, it includes PULSE WIDTH MODULATION. 12V nominal DC switcher's voltage input. Switching converter has a total of 20 pins. Switching converter is a type of Switching Regulator or Controllers in particular. The minimum input voltage of the dc dc voltage regulator should be 4.5V. To ensure the reliability under power-up and power-down, the maximum duty cycle of the voltage regulator dc to dc is set as 96 %. DC switcher's Surface Mount makes it qualified for most application and prototype designs. DC switcher'sIt is suggested that users apply 12V to the voltage regulator dc to dc in order to run it safely and reliably in a circuit. DC regulator should be kept at a temperature of -40°C or higher. DC regulator should run at a temperature of 85°C more than 85°C degrees Celsius. The switch converters have 1 function (s) in total. The dc switching utilizes 2mA when it is in a dormant state. The dc switching comes with 20 pins set. The controller can switch at the maximum frequency of 1.4MHz. It is ideal for switching controllers with 20A input. Normally, it outputs a value of 15.5V.
ISL6420IAZ Features
Switching Frequency: 1.4MHz
PULSE WIDTH MODULATION
Max Duty Cycle: 96 %
ISL6420IAZ Applications
There are a lot of Intersil (Renesas Electronics America)
ISL6420IAZ DC to DC converter applications.
- CNC system
- Servo drive system
- Digital display device
- Linear guide
- Ball screw pair
- Computer application technology
- Network technology
- Automation technology
- CMM
- Various precision measuring instruments
User Guide
Please verify all part numbers, quantities, and packaging preferences before placing your order. If substitutions are acceptable, please indicate this clearly. For time-sensitive projects, confirm estimated delivery dates and stock availability in advance. Once submitted, changes or cancellations may not be possible, especially for items marked as non-cancellable/non-returnable (NCNR). For international shipments, please ensure all import documentation is complete and accurate to avoid delays.
MEANS OF PAYMENTFor your convenience, we accept multiple payment methods in USD, including PayPal, Credit Card, and Wire Transfer. Net terms may be available for qualified customers upon approval.
RFQ (REQUEST FOR QUOTATIONS)Please ensure the part numbers and quantities are accurate and complete when submitting your RFQ.
Provide target prices and acceptable alternatives, if any, to speed up the quotation process.
Quotations are subject to stock availability and may vary with market conditions. Prices and lead times are not guaranteed until a purchase order is confirmed. Ensure your contact details are correct to avoid delays in response.

Step1:Prepare product

Step2:Desiccant Protection

Step3:Vacuum Packaging

Step4:Individual Package

Step5:Anti-collision Filling

Step6:Packaging Box
1. Shipping starts at $40, but some countries will exceed $40. For example (South Africa, Brazil, India, Pakistan, Israel, etc.).
2. Some specific products need to reach the minimum order quantity.
3. It may cost additional remote fees for delivery if you are in a remote area.
Currently, our products are shipped through DHL, FedEx, SF, and UPS.
DELIVERY TIME1. Once the goods are shipped, estimated delivery time depends on the shipping methods you chose: FedEx International, 5-7 business days.
2. For in-stock parts, orders normally could be shipped out within 1-2days.
ISL6420IAZ Relevant information
The following parts are popular search parts in Integrated Circuits (ICs).
AIChipLink – Your Trusted Electronic Components Distributor
12.28 M
Listed Part Number3,000+
Leading Manufacturers4.9 M
In-stock SKU15,000+
Warehouse Area(㎡)
.png&w=256&q=75)






